アクセシビリティ閲覧支援ツール
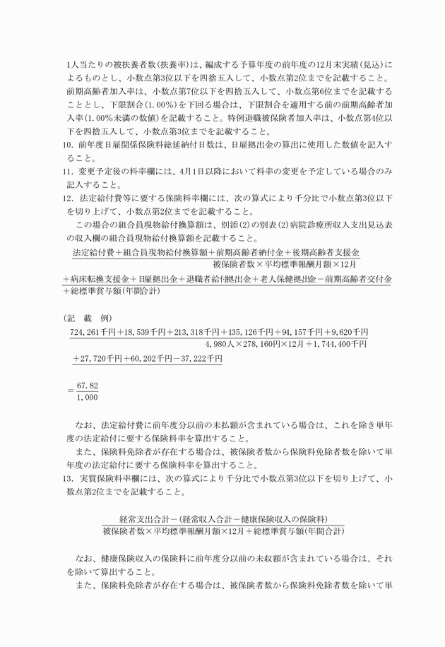
3FH00000018050-5.png