ホーム > 政策について > 分野別の政策一覧 > 健康・医療 > 医薬品・医療機器 > 優先評価化学物質のリスク評価(一次)評価Iの結果及び対応について
優先評価化学物質のリスク評価(一次)評価Iの結果及び対応について
平成25年7月18日(木)
厚生労働省医薬食品局審査管理課化学物質安全対策室
経済産業省製造産業局化学物質管理課化学物質安全室
環境省総合環境政策局環境保健部企画課化学物質審査室
化学物質の審査及び製造等の規制に関する法律(以下、「化審法」という。)に基づき、優先評価化学物質を対象に、平成23年度実績の製造・輸入数量、詳細用途別出荷量等を用いて、リスク評価(一次)評価I(以下、「評価I」という。)を実施しましたので、その結果を資料1−2のとおり公表します。
1.今回の評価Iの評価対象物質
前回の評価I(平成24年7月25日公表 )では、平成23年4月1日に優先評価化学物質に指定された87物質のうち、「評価I継続」・「数量監視」、及び「評価II着手」を選定しました。
今回、前回の評価Iで「評価I継続」・「数量監視」とされた物質、「評価II着手」とされた物質であって評価II着手の根拠ではない観点(人健康影響の観点から評価IIに着手した物質にあっては生態影響の観点、又はその逆)から評価Iを実施する物質、及び平成24年3月22日に優先評価化学物質に指定された8物質の合計81物質のうち、製造・輸入数量の全国合計値が10t超の79物質を対象に、平成23年度実績の製造・輸入数量、詳細用途別出荷量等を用いて、評価Iを実施しました。
- 1 製造・輸入数量・・・平成23年度実績、平成25年3月25日公表済
- 2 リスク評価・・・化学物質による環境の汚染により人の健康にかかる被害又は生活環境動植物の生息若しくは生育に係る被害を生ずる恐れがあるかどうかについての評価。
- 3 「優先評価化学物質のリスク評価(一次)評価Iの結果及び対応について」・・・http://www.meti.go.jp/policy/chemical_management/kasinhou/information/ra_12072501.html
2.評価Iの結果及びそれを踏まえた対応
1.の評価対象物質について、評価Iを実施した結果は以下のとおりです。
(1)人健康影響の観点で評価IIに着手する物質の選定について
人健康影響においては、上記の評価対象物質のうち、人健康影響の観点において優先評価化学物質に指定された68物質を対象とし、以下を満たす物質を評価IIに着手する物質として選定しました。
○一般毒性、発がん性、変異原性のリスク懸念の可能性がいずれも高い物質(発がん性の有害性クラス2かつ変異原の有害性クラス2の物質で、推計排出量が多く、かつ、一般毒性・生殖発生毒性についてリスク懸念箇所が多い又はリスク懸念影響面積が広い物質)。
(2)生態影響の観点で評価IIに着手する物質の選定について
生態影響においては、上記の評価対象物質のうち、生態影響の観点において優先評価化学物質に指定された16物質において、評価Iを実施しました。
その結果、排出源ごとの暴露シナリオにおいて、リスク懸念の箇所数が多い物質について、評価IIに着手する物質として選定しました。
それぞれの結果及び選定基準をふまえ、評価IIに着手する物質は、人健康影響において1物質、生態影響において7物質の計8物質となりました。
(3)本年度評価IIを実施しない物質について
今回の評価Iにおいて、本年度は評価IIに着手せず、今後も評価Iを実施する物質は70物質となりました。これらについては、次回の評価Iにおいても引き続き評価対象物質となり、その結果によっては、評価IIに着手することがあります。評価Iの結果を踏まえた対応の概要は以下のとおりです。
(※)詳細については、資料1−2参照。
<評価Iの結果を踏まえた対応の概要>
| 優先評価化学物質4(平成23年度までに指定) ・平成23年4月1日指定(87物質) ・平成24年3月22日指定(8物質) |
95物質 | ||
| リスク評価(一次)評価Iの対象 | 79物質 | ||
| 平成25年度より評価IIに着手する物質 | 8物質 人健康:1物質 生態:7物質 |
||
| 上記に該当せず、次年度、引き続き評価Iを行う物質 | 62物質 | ||
| 当面の間、数量監視5を行い、次年度、評価Iを行う物質(全国推計排出量1t以下) | 6物質 | ||
| 当面の間、数量監視を行い、次年度、評価Iを行う物質(製造・輸入数量の全国合計値10t以下) | 2物質 | ||
(参考)<既に評価IIを実施している物質数>
| 平成24年度から評価IIを実施しているもの | 18物質(人健康:11物質、生態:7物質) |
3.今後の予定
今回の評価Iにおいて、「評価II着手」とした物質については、平成25年度より、順次、評価IIに着手いたします。その後、評価IIの結果をまとめ、公表します。
「評価I段階継続」とした物質など、次回の評価Iにおいても引き続き評価対象物質となる物質については、次年度に再度評価Iを実施し、その結果をもとに、改めて評価IIに進めるかどうかの判断を行います。
また、評価IIに着手する物質については、平成25年度中に必要に応じて、事業者からの情報提供を呼びかけることとします。その上で、有害性情報が得られなかった物質については、その情報収集に必要な試験の実施を依頼する、化審法第10条第1項に基づく有害性情報の求めを発出するなどの対応を検討します。
- 4 優先評価化学物質・・・本評価の公表時点(平成25年7月18日現在)で指定されている優先評価化学物質は計140物質。
- 5 数量監視・・・過去3年以上、製造・輸入数量の全国合計値が10t以下、又は全国推計排出量が1t以下の物質については、化審法第11条に基づく優先評価化学物質の指定の取消しを行う。
参考1:リスク評価の目標
(「化審法に基づく優先評価化学物質のリスク評価の基本的な考え方」6より)
2020年目標7の達成に向けて、国際的な動向を踏まえながら、2020年までに人又は生活環境動植物への著しいリスクがあると認められる優先評価化学物質を特定するためのリスク評価を行い、著しいリスクがあると判明したものを第二種特定化学物質に指定した上で、化審法に基づき必要な規制措置を講じることとする。
また、2020年以降も、我が国が国際的な化学物質管理をけん引するため、その時点までに著しいリスクがあると判明しなかった優先評価化学物質について、引き続き必要に応じてリスク評価を進め、必要性が認められれば早急に第二種特定化学物質に追加指定する。
参考2:リスク評価(一次)評価I
(「化審法に基づく優先評価化学物質のリスク評価の基本的な考え方」より)
評価対象となった全ての優先評価化学物質に対して、基本的には化審法第9条第1項に基づく優先評価化学物質の届出情報(製造数量、輸入数量、用途等)及びスクリーニング評価で用いた有害性情報を用いて、リスク評価を行う。

図1 化審法の枠組みにおける優先評価化学物質のリスク評価の位置づけ
(「優先評価化学物質のリスク評価手法について」8より)
- 6 「化審法に基づく優先評価化学物質のリスク評価の基本的な考え方」・・・ http://www.meti.go.jp/policy/chemical_management/kasinhou/files/information/ra/riskassess_kangaekata.pdf
- 7 2020年目標・・・2002 年に開催された持続可能な開発に関する世界首脳会議において合意された「予防的取組方法に留意しつつ透明性のある科学的根拠に基づくリスク評価手順とリスク管理手順を用いて、化学物質が人の健康や環境にもたらす著しい悪影響を最小化する方法で使用、生産されることを2020 年までに達成する」という国際目標。
- 8 「優先評価化学物質のリスク評価手法について」・・・ http://www.meti.go.jp/policy/chemical_management/kasinhou/files/information/ra/riskassess.pdf

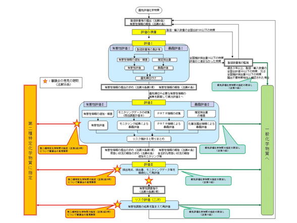
図2 リスク評価(一次)評価I・II・III・リスク評価(二次)の手順
(「段階的なリスク評価の手順フロー」9より)
- 9 「段階的なリスク評価の手順フロー」・・・http://www.meti.go.jp/policy/chemical_management/kasinhou/files/information/ra/riskassess_flow.pdf
参考3:リスク評価(一次)評価II
(「化審法に基づく優先評価化学物質のリスク評価の基本的な考え方」より)
この段階では、評価Iで優先順位が高いとされた優先評価化学物質から順次、第二種特定化学物質の指定の判断に向けたリスク評価を行う。また、評価Iで優先順位が低いとされた優先評価化学物質についても、必要に応じて優先評価化学物質の取消しの判断に向けたリスク評価を行うこととする。
参考4:段階的なリスク評価手順
(「化審法に基づく優先評価化学物質のリスク評価の基本的な考え方」より)
リスク評価の段階としては、まず、有害性情報の観点から、基本的には長期毒性のデータを得ていない段階での「リスク評価(一次)」と有害性調査指示により得た長期毒性のデータを用いることができる「リスク評価(二次)」とに大きく段階を分ける。さらに「リスク評価(一次)」については、暴露情報として製造・輸入数量等の届出情報のみを用いてリスク評価を進める優先順位づけを行う「評価I」、既往のPRTRデータやモニタリングデータも活用して取扱い情報の報告を求めるべき用途等について判断するための「評価II」、取扱い情報や追加モニタリングデータ等も用いて有害性調査指示について判断するための「評価III」の三段階に分けて実施する。
表1 リスク評価の各段階の概要
(「優先評価化学物質のリスク評価手法について」より)
| リスク評価(一次) すべての優先評価化学物質を対象に行う評価 | |||
| 評価の準備 製造数量等による優先評価化学物質の抽出・評価Iを行うための情報整備・分解性・蓄積性の評価 | |||
|---|---|---|---|
| 情報整備 | 製造数量等の届出情報と性状情報(分解性、蓄積性、有害性、物理化学的性状)を整備 | ||
| 優先評価化学物質の抽出 | 製造数量等の届出情報を整理・集計し、評価対象年度の製造・輸入数量の合計値が10トン以下は当面は製造数量・輸入数量の監視 | ||
| 評価対象物質の識別 | 以下の観点から評価対象物質を識別
|
||
| データ選定 | 評価対象物質ごとに分解性・蓄積性・物理化学的性状データを信頼性ランクに基づき選定 | ||
| 分解性・蓄積性の評価 |
|
||
| 評価I 最小限の情報に基づく評価による次の段階の優先順位付け | |||
| 有害性評価 I |
|
||
| 暴露評価 I |
|
||
| リスク推計 I |
|
||
| 優先順位付け |
|
||
| 評価II 評価II対象となった物質・有害性項目に対して既存情報も利用した重層的な評価 | |||
| 有害性評価 II |
|
||
| 暴露評価 II | 製造数量等の届出情報に基づく暴露量をモデル推計することに加え、重層的・多面的な解析・評価
|
||
| リスク推計 II |
|
||
| とりまとめ | リスク評価の過程で得られた情報及び評価結果を、有害性調査指示等の措置の判断に役立つよう、リスク評価書等としてとりまとめる。 | ||
| 評価 III 評価 IIで判断の根拠に足る評価結果が得られなかった物質に対して新たに取得した暴露情報等を反映した再評価 | |||
|
|||
| リスク評価(二次) 有害性調査指示を行った優先評価化学物質を対象に行う評価 | |||
|
|||
資料一覧
| 資料1-1 | リスク評価(一次)評価I結果・対応について [196KB] |
| 資料1-2 | リスク評価(一次)評価Iの結果を踏まえた対応について [193KB] |
| 資料2-1 | 人健康影響に関するリスク評価(一次)評価Iの結果等 [67KB] (※後日掲載予定)(平成25年10月8日に掲載しました) |
| 資料2-2 | 生態影響に関するリスク評価(一次)評価Iの結果等 [41KB] |
| 資料3-1 | リスク評価(一次)評価Iで用いた人健康影響のデータ [69KB] (※後日掲載予定)(平成25年10月8日に掲載しました) |
| 資料3-2 | リスク評価(一次)評価Iで用いた生態影響のデータ [76KB] |
| 資料3-3 | リスク評価(一次)評価Iで用いた物理化学的性状・分解性・生物濃縮性等のデータ [213KB] |
参考資料一覧
| 参考1 | 優先評価化学物質の製造・輸入数量の全国合計値(平成23年度実績、平成25年3月25日公表) |
| 参考2-1 | 化審法に基づく優先評価化学物質のリスク評価の基本的な考え方 [280KB] |
| 参考2-2 | 段階的なリスク評価の手順フロー [156KB] |
| 参考2-3 | 優先評価化学物質のリスク評価手法について [1,727 KB] |
| 参考3-1 | 「用途等に応じた暴露シナリオ」と「用途・詳細用途分類」の 関係 [78KB] |
| 参考3-2 | 大気系の非点源シナリオの暴露評価について [107KB] |
| 参考3-3 | リスク総合指標について [359KB] |
| 参考3-4 | 優先評価化学物質と関係のあるPRTR対象物質の情報及び各国での評価状況 [239KB] |
問い合わせ先
厚生労働省医薬食品局審査管理課化学物質安全対策室
TEL:03-5253-1111(内線:2427)
経済産業省製造産業局化学物質管理課化学物質安全室
TEL:03-3501-1511(内線:3701〜3)
環境省総合環境政策局環境保健部企画課化学物質審査室
TEL:03-3581-3351(内線:6329)
PDFファイルを見るためには、Adobe Readerというソフトが必要です。Adobe Readerは無料で配布されていますので、左記のアイコンをクリックしてダウンロードしてください。
ホーム > 政策について > 分野別の政策一覧 > 健康・医療 > 医薬品・医療機器 > 優先評価化学物質のリスク評価(一次)評価Iの結果及び対応について

